近日,我校园艺与林学学院张锐教授团队在园艺学领域国际顶级学术期刊《Horticulture Research》(中科院一区Top,五年影响因子9.1)上发表了题为《Genomic divergence, adaptation, and the genetic basis of quality traits in ancient walnut landraces and wild relatives》的重要研究论文。新疆农业科学院骆翔研究员,塔里木大学园艺与林学学院郭众仲副教授、金强教授为共同第一作者。塔里木大学园艺与林学学院张锐教授、河南农业大学姚文副教授、新疆维吾尔自治区农业科学院果蔬研究所马凯研究员为共同通讯作者,新疆林业科学院虎海防研究员、山东果树研究所陈新研究员、河南科研平台服务中心张伟强研究员等共同参与该项研究。该研究得到了兵团南疆重点产业创新发展专项、新疆维吾尔自治区天山人才培育计划-青年顶尖科技人才项目、新疆维吾尔自治区天池人才工程-科技创新领军人才项目、国家自然科学基金以及新疆维吾尔自治区重点研发计划项目等项目的资助。
新疆被认为是核桃的起源与驯化中心之一,拥有丰富的野生资源和古老地方品种,其果实以优良品质和强大环境适应性著称。然而,长期以来,新疆核桃种质资源的系统遗传背景、关键性状的遗传调控机制仍不清晰,制约了优质新品种的选育。该研究旨在解析新疆核桃的基因组多样性、适应性分化及品质性状的遗传基础。
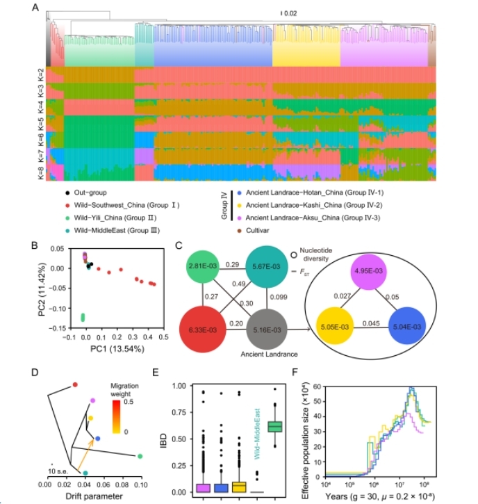
该研究通过全基因组重测序分析了282份核桃种质,揭示了新疆核桃存在两大独立遗传群体:伊犁野生核桃群体和南疆古老地方种群体。后者与中东野生群体亲缘关系更近。研究发现了两群体在有害突变积累模式上的显著差异。通过GWAS和功能验证,鉴定出调控单宁含量、油酸含量和壳厚的关键基因,为核桃品质改良提供了重要靶点。本研究是核桃种质资源研究与遗传改良领域的一项重要里程碑。它不仅重新描绘了新疆核桃的遗传版图与起源历史,而且为未来培育低涩味、高油酸、易剥壳的优质核桃新品种提供了明确的基因靶点和丰富的野生优异等位基因资源。研究成果将极大推动我国核桃产业的分子设计育种进程,对保障干果产业高质量发展和提升国际竞争力具有深远意义。

文章链接:https://doi.org/10.1093/hr/uhag082 (文/图 郭众仲)